Mg. Ing. Joaquín González
Carrera de Especialización en Inteligencia Artificial · CEIA FIUBA
Director: Dr. Juan Manuel Ortiz de Zarate (FCEyN-UBA)
Jurado:
Esp. Lic. Noelia Melina Qualindi (FIUBA) — [email protected]
Esp. Ing. Diego Martín Braga (FIUBA) — [email protected]
Dr. Ing. Facundo Lucianna (FACET-UNT / FIUBA) — [email protected]
Ciudad Autónoma de Buenos Aires, abril de 2026
El discurso tóxico y polarizante se propaga
sin contranarración efectiva

Plataforma de contranarrativas automatizadas en X.com
Este trabajo abarca tres áreas
① Plataforma de analítica de datos
② Framework de evaluación de clasificadores
③ Fine-tuning del clasificador binario
Ene 2023
Normsy en
producción
Ene 2024
Cuentas humanas
operativas
2024–2025
Pipelines de datos
y framework
Q3 2025
Cuentas
automatizadas
2025–2026
Fine-tuning
y evaluación
Abr 2026
Defensa
video/normsy_demo.mp4
[ placeholder — reemplazar cuando el video esté grabado ]
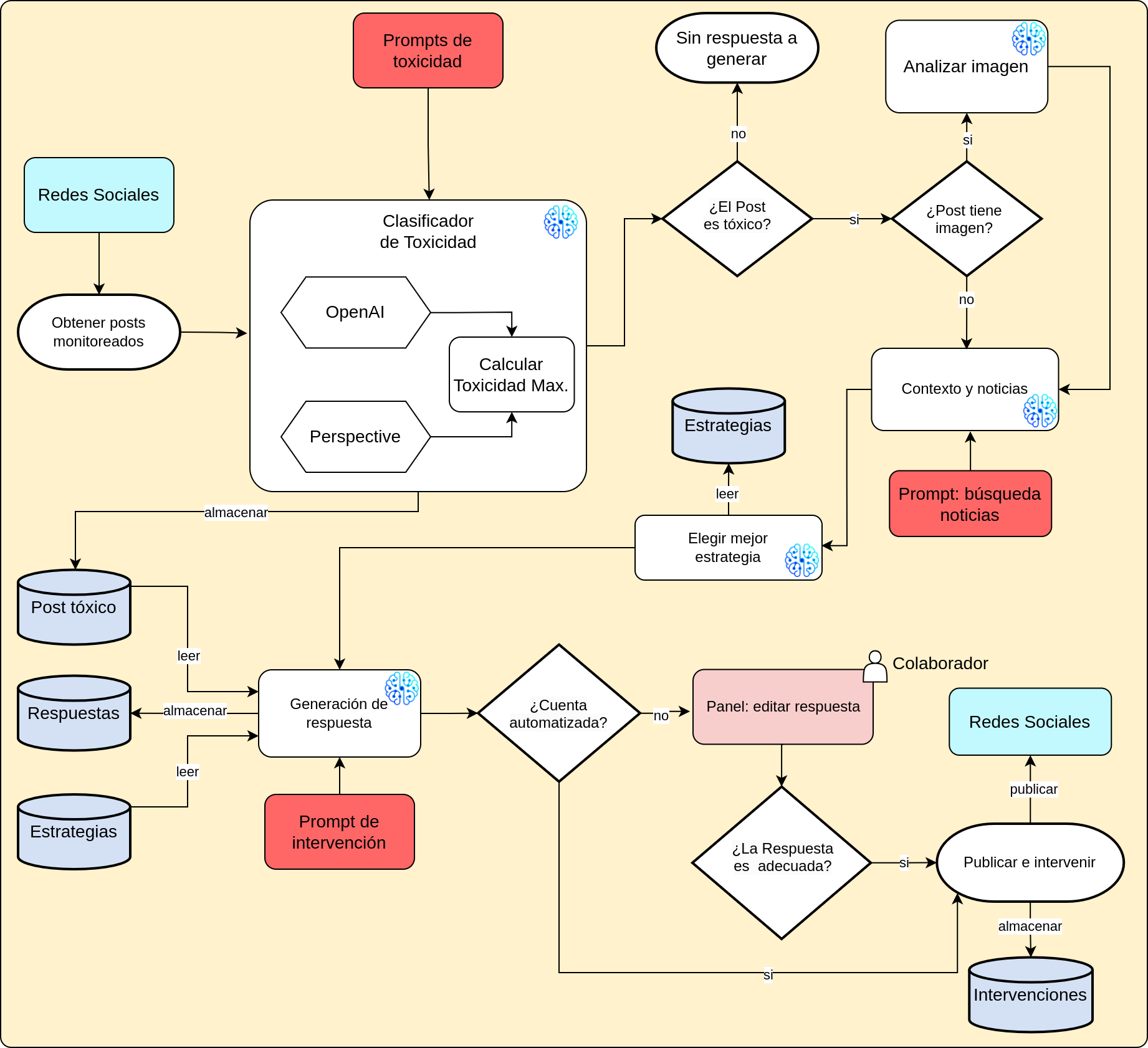
Recorrido: tweet tóxico detectado → clasificado → intervención publicada →
evento Kafka → pipeline ETL → métricas en Grafana → framework evaluando → fine-tuning en Vertex AI
Etapas principales:
Dos modos: human pilot con copiloto LLM
y full automatizado


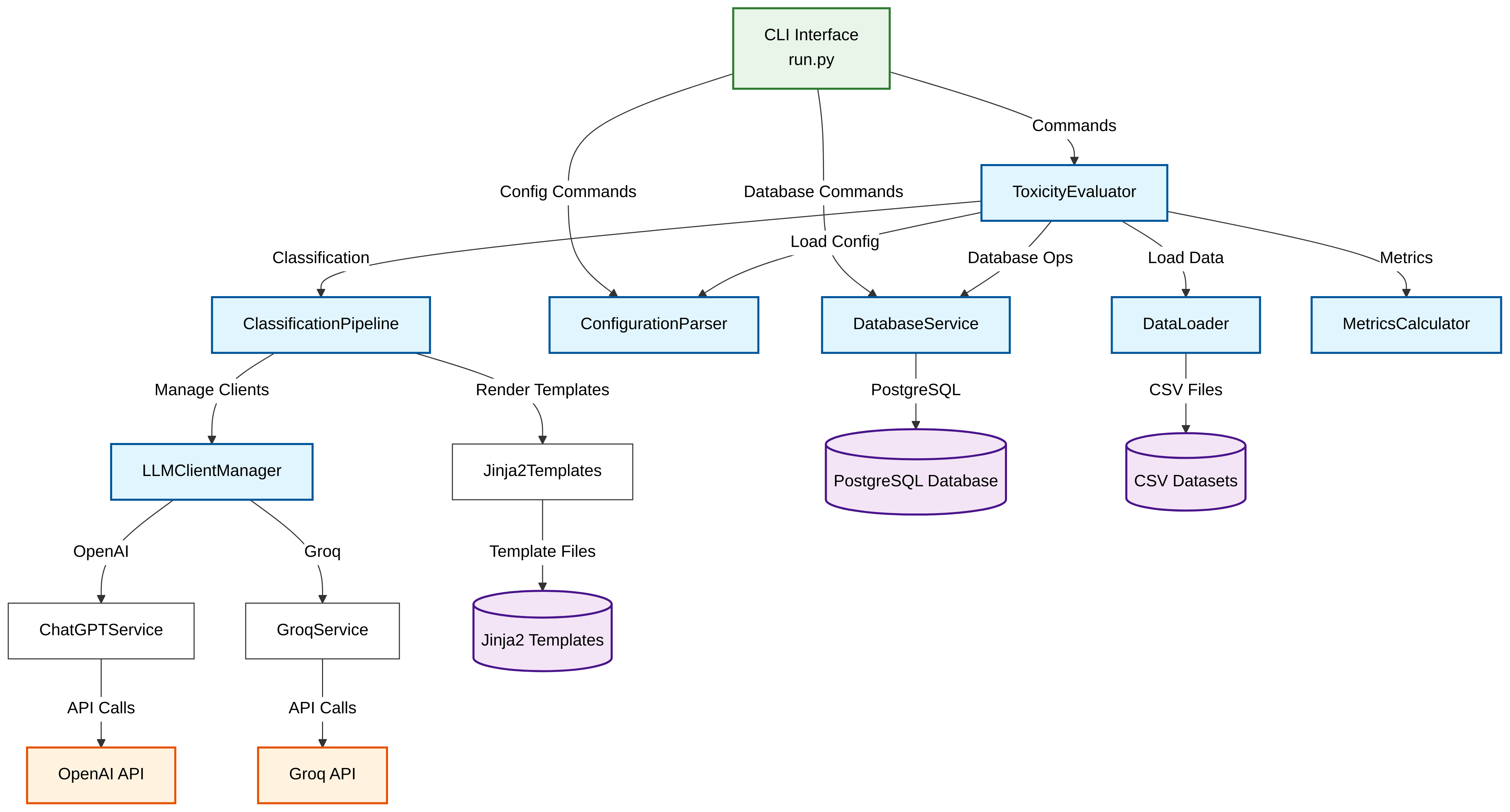
① Solución de datos
MongoDB → PostgreSQL
Airflow ETL · Kafka CDC · Grafana dashboards
② Framework de evaluación
13 modelos · 5 proveedores
Pareto costo–F1 · escala de clasificación
③ Fine-tuning del clasificador
SFT sobre familia Gemini · Vertex AI
4 versiones · +64 % precisión
Estado inicial
MongoDB Atlas como única base de datos
→ flexible para escritura, limitada para analítica
→ 800.000+ registros sin joins ni window functions
Consecuencia operacional
Sin historial analítico explotable
Sin dashboards de monitoreo
Sin capacidad de análisis exploratorio sistemático
Decisión de diseño
MongoDB → PostgreSQL
Esquema relacional en Hetzner
Patrón CQRS — lectura y escritura separadas
Grafana + Jupyter sobre PostgreSQL
Sin impacto sobre la base transaccional
Batch — Apache Airflow
Sincronización completa programada
17 colecciones MongoDB
Resiliente: recovery automático ante fallos
Real-time — Kafka CDC
Change Data Capture sobre oplog MongoDB
Debezium + Kafka + consumer Python
Evento procesado en < 1 segundo

Kafka
Bus de eventos distribuido
Desacopla productores y consumidores
Debezium
Conector CDC open-source
Captura cambios desde el oplog de MongoDB
Kafka Connect
Framework de integración
Orquesta source y sink connectors

① Captura
Debezium lee el oplog de MongoDB Atlas en tiempo real
② Transporte
Kafka recibe y distribuye los eventos de cambio
③ Consumo
Consumer Python persiste en PostgreSQL analítico
Latencia end-to-end: < 1 segundo
Sin impacto sobre la base transaccional

Mediana impresiones/intervención:
Humana: 8 · Automatizada: 5
Calidad individual comparable — el escalado no degrada el alcance por publicación
Falsos positivos
Post no tóxico clasificado como tóxico
→ intervención innecesaria publicada en X.com
→ fricción pública, erosión de credibilidad
Impacto operacional
Recursos de inferencia desperdiciados
Generación de respuestas contraproducentes
Riesgo reputacional para la plataforma
Precisión — baseline producción (escala 0–10)
0,396≈ 1 de cada 2,5 intervenciones
se activa sobre contenido no tóxico
OpenAI Google Anthropic xAI Alibaba Cloud

Un YAML define un experimento
Dataset, modelos, prompts y escala
en un único archivo versionado en Git
Ejecución
El CLI recorre cada combinación
modelo × prompt automáticamente
Reproducibilidad
Mismo YAML → mismos resultados
Persistidos en PostgreSQL con timestamp
test: name: "Multi-Provider Toxicity Classification" dataset: name: "ground_truth" models: - name: "gemini-2.5-flash" # Google - name: "gpt-4.1-2025-04-14" # OpenAI - name: "grok-4-fast-non-reasoning" # xAI - name: "claude-haiku-4-5" # Anthropic - name: "qwen-flash" # Alibaba ... (13 modelos total) prompts: - name: "toxicity_3_prod.jinja2" - name: "toxicity_3_alternative.jinja2" - name: "basic_tox_notox_0_3.jinja2" settings: retry_attempts: 3 prompt_scale: [0, 3]
① CLI
Lee YAML
② Dataset
Carga golden
③ Clasificación
modelo × prompt
④ Métricas
F1, precisión, recall
⑤ Persistencia
PostgreSQL
Escala 0–10 (producción inicial)
Alta ambigüedad entre niveles intermedios
Ruido subjetivo en la anotación manual
Alta dispersión inter-clase para los modelos
Escala 0–3 (propuesta)
Menor ambigüedad de anotación
Más ejemplos por clase
Misma resolución analítica útil
Modelos sobre la frontera:
Ninguna combinación con escala 0–10 alcanza la frontera
→ confirma superioridad de escala 0–3
Eje X: costo total (USD)
Eje Y: F1 binario
Color: tiempo de procesamiento
Baseline de producción (0–10)
0,396 precisión binaria
Costo asimétrico:
intervenir sobre contenido no tóxico
es más costoso que omitir uno tóxico
Alta tasa de falsos positivos
en todos los modelos evaluados
→ motiva el fine-tuning orientado a precisión
El framework permitió detectar esta debilidad
y evaluar sistemáticamente alternativas
→ sin el framework, la baja precisión no era visible
El framework detectó que todos los modelos base tienen baja precisión.
Hipótesis: ajustar un modelo con datos del dominio puede reducir
los falsos positivos y mejorar el rendimiento general.
Dataset
1.514 posts curados por Civic Health Project
1.289 entrenamiento · 225 validación
400 evaluación (golden — sin exposición al SFT)
| Versión | Modelo base | Escala |
|---|---|---|
| v1 | gemini-2.5-flash | 0–3 |
| v2 | gemini-2.5-flash-lite | 0–3 |
| v3 | gemini-2.0-flash-001 | 0–3 |
| v4 | gemini-2.5-flash | Binaria |
Técnica: LoRA (Low-Rank Adaptation)
Cada versión: endpoint dedicado en Vertex AI
v4: 1.300 ejemplos insuficientes para superar el conocimiento previo del modelo base
→ escalar el dataset es el paso natural
SFT v3 — gemini-2.0-flash
0,649 +64,1 % vs baseline
Los modelos SFT superan
consistentemente al baseline
de producción en precisión
Menos intervenciones incorrectas
mayor confianza operacional
| Configuración | Mejor modelo | F1 | Precisión | Recall |
|---|---|---|---|---|
| 0–10 (baseline producción) | gemini-2.5-flash | 0,529 | 0,409 | 0,749 |
| 0–3 (sin SFT) | gemini-2.5-flash-lite | 0,611 | 0,465 | 0,891 |
| 0–3 SFT v3 | sft_gemini-2.0-flash:v3 | 0,604 | 0,649 | 0,565 |
| Binaria (prompt base, sin SFT) | gemini-2.5-flash | 0,714 | 0,654 | 0,785 |
Dataset golden: 400 posts balanceados (100 por clase), sin exposición al entrenamiento
La mejora de precisión del SFT implica reducción en recall — equilibrio aceptable dado el costo asimétrico
Prompt binario sobre modelo base
Precisión: 0,668 · F1: 0,714
Sin ningún entrenamiento adicional
SFT v4 (entrenado en escala binaria)
Precisión: 0,654 · F1: 0,714
Con 1.300 ejemplos de entrenamiento
El modelo base ya contiene conocimiento relevante sobre toxicidad en el dominio político-partidario
1.300 ejemplos insuficientes para superar ese conocimiento previo en tarea directamente binaria
El prompt binario sobre modelo base constituye una alternativa de menor costo operacional con rendimiento comparable al SFT actual
Resultados presentados en tres instancias al equipo de Civic Health Project — decisiones concretas adoptadas:
① Cambio de escala
Migración de clasificación 0–10 → 0–3 en producción
② Selección de modelo
Familia Gemini adoptada como clasificador de producción
③ Escalado automatizado
Despliegue de cuentas automatizadas → 111.000+ intervenciones publicadas
Primera explotación sistemática de los datos históricos de Normsy desde su puesta en producción en enero de 2023
① Dataset — escalar el conjunto de ajuste para convergencia del SFT.
② DPO — Direct Preference Optimization para balance precisión/recall más controlado.
③ Embeddings multimodales — LLM → embeddings → SVM/XGBoost, elimina costo de inferencia por post.
¿Preguntas?
Mg. Ing. Joaquín González · CEIA FIUBA · Abril 2026